为深入贯彻落实习近平总书记关于加强人工智能发展的重要讲话精神,近日,研究生院组织召开2026年度研究生课外科技创新竞赛立项答辩会。此次竞赛延续“AI赋能材料研发”主题,聚焦人工智能与材料科学的交叉领域,吸引了众多研究生团队的参与。
参赛项目覆盖面广、实用性强,深度贴合工业发展与科技创新刚需,各团队研发方向各有侧重、亮点纷呈。评审专家们认真听取汇报,并从多个维度进行了细致点评。最终,9个项目成功立项并获得专项经费支持。立项会的召开,为后续项目开展奠定了良好基础,将有效锤炼研究生科研创新思维与跨学科研发能力,持续激发青年学子科创热情,赋能集团科创人才培养与前沿材料技术创新攻关。
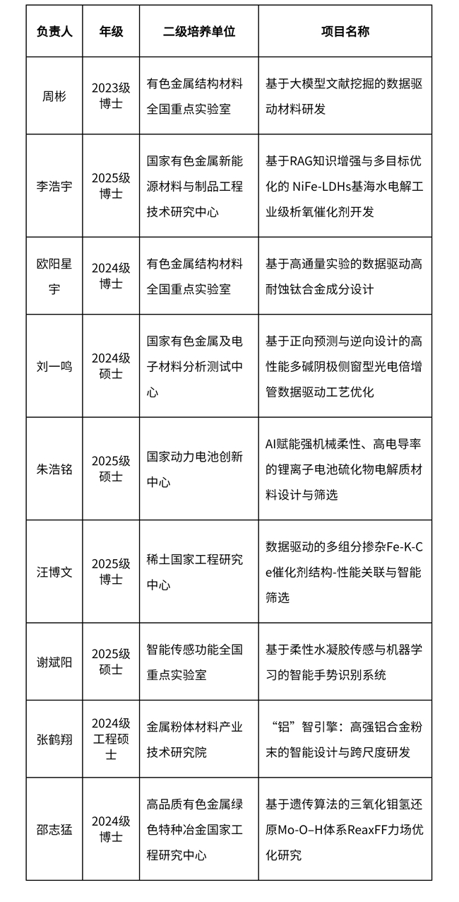
2026年度研究生课外科技创新竞赛立项名单
